安盟华御堡垒机

安盟华御堡垒机
——可控运维 直观可追溯
由于业务系统众多庞杂、运维操作人员隶属复杂等因素,导致业务系统越权操作、误操作、资源滥用等运维安全事件时有发生。如何规避运维安全事故、提高运维管理水平、满足相关法规要求,提供事后追责依据,越来越成为企业内部重要的安全安全管理需求。
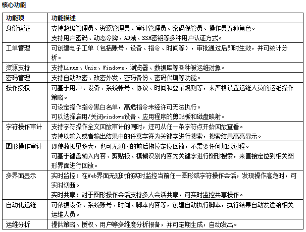
针对业务系统运维操作的安全管理需求,安盟华御堡垒机提供了统一身份认证、统一操作授权、统一操作管理、统一密码代维、统一操作审计,以及系统密码代填的用户单点登录等功能。从而,实现对业务系统运维操作的管理和审计,对运维人员做到“事前可知、事中可控、事后可查”的运维操作全过程管理。
典型应用

