产品&服务

PRODUCT & SERVICES

首页 > 产品&服务 > 安盟信息 > 详情页

安盟华御视频网闸

发布时间:2020-01-29 阅读:18895次 编辑 :admin

 


安盟华御视频网闸


——视频互联 安全畅达

 

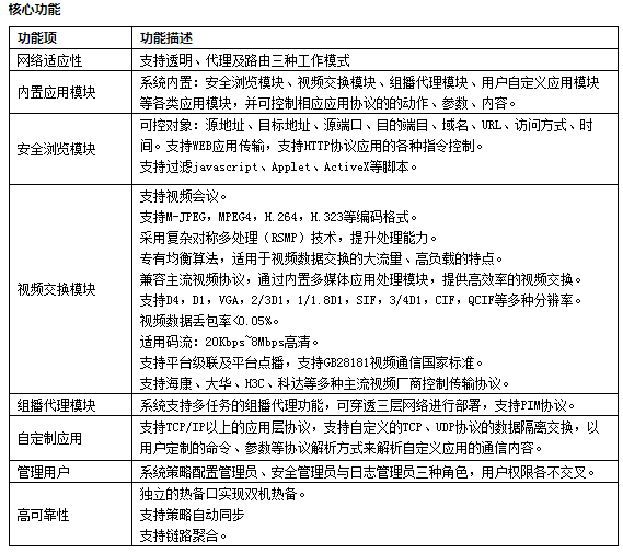
安盟信息基于十多年安全隔离网闸的技术积累和行业应用经验,研制出专门针对视频应用场景的安盟华御视频网闸。

安盟华御视频网闸采用2+1的系统架构,由内、外网主机与数据交换单元(隔离交换芯片)三部分组成。采用类似船闸摆渡的工作原理在内、外主机之间拷贝应用数据,隔离网络的同时做实时的数据交换。系统针对视频应用场景优化,采用均衡算法,减小传输延迟,确保视频传输流畅。

 

 

典型应用

1、平安城市

网闸部署与视频专网和公安专网之间,通过平台级联策略允许公安专网调取视频专网中视频平台的数据。

2、雪亮工程

网闸部署于社会资源接入平台与公安视频专网之间,使用平台级联策略,允许视频专网调取社会资源接入平台中的视频数据。

 

产品特色

1、管理安全易用

人性化的GUI管理界面,通过内网主机单元(可信端)的一个管理口一次性完成全部配置管理。提供丰富的网络诊断工具,便于排查网络异常。

2、网络适应性强

支持代理、路由、透明三种工作模式,可适应各种网络环境。

3、视频兼容广泛

支持视频会议相关协议。

最高支持45001路视频同时传输。

支持基于RTSP、SIP的视频点播。

支持基于GB28181的平台级联。

支持海康、大华、科达、H3C等主流视频厂商。

image.png


 

相关推荐