产品&服务

PRODUCT & SERVICES

首页 > 产品&服务 > 安盟信息 > 详情页

安盟下一代防火墙

发布时间:2020-01-29 阅读:19109次 编辑 :admin

 


安盟华御下一代防火墙

——智能感知,立体防护

 

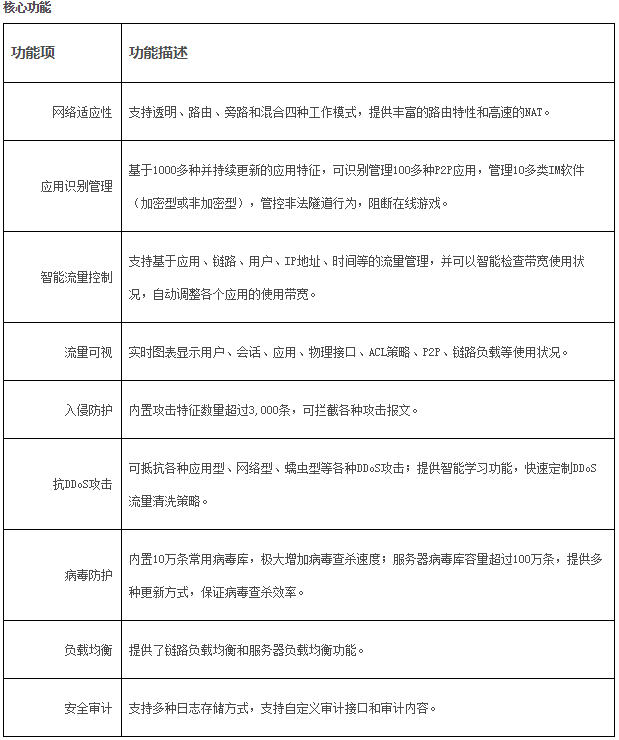
安盟华御下一代防火墙基于自主安全操作系统SUOS集成的一体化安全监测引擎,结合自创高效的正则匹配算法,安盟华御下一代防火墙实现将应用识别、内容检测、URL过滤、入侵检测、病毒检测等多种深度探测技术处理引擎合为一,实现一次性匹配报文,一次性业务快速处理。

典型应用

 

产品特色

1、多维度报文感知

相对于传统防火墙的五元组安全策略,安盟华御NGFW安全策略增加了身份、应用、内容三个维度,一条策略可同时对网络特性、用户身份(包括云租户)、应用协议和报文内容进行匹配,减少了策略配置条目,大大降低了维护成本。

2、一站式管理配置

安盟华御NGFW提供了一站式配置界面,并且功能模板化,可用通过配置向导,简单点击选择,拥有简单网络知识的运维人员就可以在几分钟内完成专业的网络和策略配置。

3、精准应用识别

安盟华御NGFW采用融合的深度包检测和动态流识别技术,结合协议特征、流量特征以及行为模式识别技术,对网络访问应用精确识别,包括各种加密协议,覆盖即时通讯、电子邮件、网络游戏、P2P下载、网络视频、股票软件、流媒体、网络电话、网盘、手机类应用等。

 

4、智能流量管理

基于通道优先级设置实现区别化服务、保证带宽等特性,安盟华御NGFW用户可以结合应用识别、3A用户管理等,来细粒度、精准地控制流量,从而优化出口带宽,保证关键业务通畅。

5、全面入侵防护

基于模式匹配、异常检测、统计分析等入侵检测和协议分析技术,安盟华御NGFW可阻挡各种入侵攻击,如蠕虫、木马、间谍软件、广告软件、缓冲区溢出、扫描、非法连接、SQL注入、XSS跨站脚本等攻击,攻击特征库可在线更新或离线更新。

image.png


 

相关推荐